tr en tr en Homepage Academic People Academic Staff Administrative Staff Research Resources Announcements News Student Graduate Alumni Gallery Contact
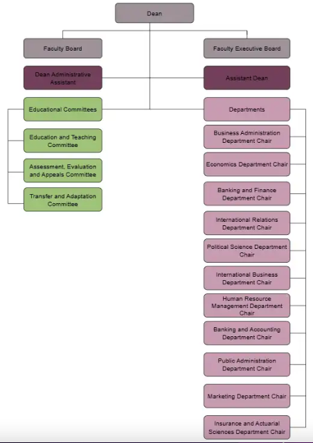
ORGANISATION CHART