tr en Anasayfa Akademik Kişiler Akademik Personel İdari Personel Araştırma Kalite Kaynaklar Duyurular Haberler Öğrenci Lisansüstü Mezunlar Galeri İletişim
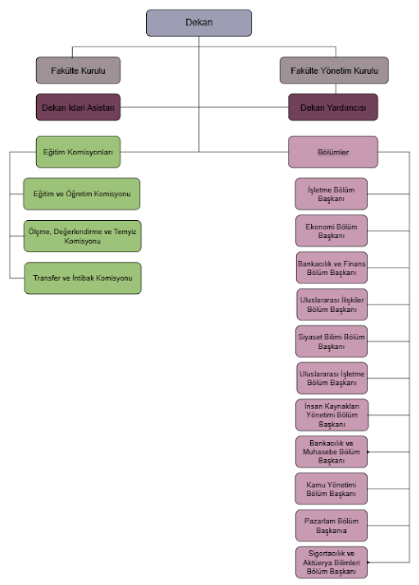
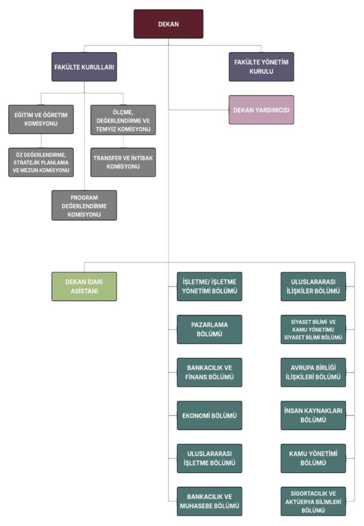
YÖNETİMSEL ORGANİZASYON ŞEMASI